本文最后更新于10 天前,其中的信息可能已经过时,如有错误请发送邮件到2067965693@qq.com
目录结构


# 声明组件的构建信息(ESP-IDF 核心函数)
idf_component_register(
# 1. 指定当前组件的源文件(.c/.cpp),多个文件用空格分隔
SRCS
"app_main.c" # 主入口文件
"wifi_init.c" # WiFi 初始化模块
"data_process.c" # 数据处理模块
# 2. 指定头文件目录(供当前组件和依赖它的组件引用)
# 默认为当前目录,如需引用子目录(如 include/)需显式指定
INCLUDE_DIRS
"." # 当前目录
"include" # 子目录 include/
# 3. 指定当前组件依赖的其他组件(必须显式声明)
# 依赖的组件会被优先编译,且其头文件会被自动添加到搜索路径
REQUIRES
esp_wifi # 依赖 WiFi 组件
nvs_flash # 依赖 NVS 存储组件
esp_netif # 依赖网络接口组件
freertos # 依赖 FreeRTOS 组件
# 4. 可选:指定当前组件被其他组件依赖时,自动传递的依赖(传递性依赖)
# 例如:若 A 依赖 B,B 的 PUBLIC_REQUIRES 包含 C,则 A 会自动依赖 C
PUBLIC_REQUIRES
log # 日志组件,依赖当前组件的其他组件可直接使用
# 5. 可选:私有依赖(仅当前组件使用,不传递给依赖它的组件)
PRIVATE_REQUIRES
mbedtls # 加密组件,仅当前组件内部使用
)
# 可选:添加编译选项(如警告等级、宏定义)
target_compile_options(${COMPONENT_LIB} PRIVATE
-Wall # 开启所有警告
-Wextra # 额外警告
-DDEBUG_MODE=1 # 定义宏 DEBUG_MODE=1
)
# 可选:添加链接选项
target_link_options(${COMPONENT_LIB} PRIVATE
-Wl,--gc-sections # 移除未使用的代码段(减小二进制体积)
)
Linux下IDF命令
idf.py build 编译
idf.py set-target esp32 设置芯片型号
rm -rf build 清除build文件
idf.py menuconfig 配置设置
idf.py clean 清除编译内容
idf.py fullclean 清除编译文件
idf.py -p PORT flash 烧录
idf.py monitor 打开串口
idf.py create-component <component name> 创建新组件
idf.py create-project <project name> 创建新工程
idf.py size 查看内存大小
idf.py size-components 查看详细内存大小
monitor快捷键

外设
引脚定义
#define GPIO_OUTPUT_IO_0 CONFIG_GPIO_OUTPUT_0
#define GPIO_OUTPUT_IO_1 CONFIG_GPIO_OUTPUT_1
#define GPIO_OUTPUT_PIN_SEL ((1ULL<<GPIO_OUTPUT_IO_0) | (1ULL<<GPIO_OUTPUT_IO_1))
gpio_config_t io_conf = {};//安全初始化
io_conf.intr_type = GPIO_INTR_DISABLE;
io_conf.mode = GPIO_MODE_OUTPUT;
io_conf.pin_bit_mask = GPIO_OUTPUT_PIN_SEL;
io_conf.pull_down_en = 0;
io_conf.pull_up_en = 0;
gpio_config(&io_conf);
gpio_set_level(GPIO_OUTPUT_IO_0, 1);




引脚中断配置
gpio_set_intr_type(GPIO_INPUT_IO_0, GPIO_INTR_ANYEDGE);


中断函数
tatic void IRAM_ATTR gpio_isr_handler(void* arg)
{
uint32_t gpio_num = (uint32_t) arg;
xQueueSendFromISR(gpio_evt_queue, &gpio_num, NULL);
}
gpio_install_isr_service(ESP_INTR_FLAG_DEFAULT);
//默认中断配置,等效于 ESP_INTR_FLAG_LEVEL1 | ESP_INTR_FLAG_IRAM_SAFE(不同芯片可能有细微差异),适用于大多数场景。
//hook isr handler for specific gpio pin
gpio_isr_handler_add(GPIO_INPUT_IO_0, gpio_isr_handler, (void*) GPIO_INPUT_IO_0);
// void*(通用指针),其设计目的是允许用户向中断处理函数(isr_handler)传递任意类型的参数(可以是整数、结构体指针、数组指针等)
//hook isr handler for specific gpio pin
gpio_isr_handler_add(GPIO_INPUT_IO_1, gpio_isr_handler, (void*) GPIO_INPUT_IO_1);
//remove isr handler for gpio number.
gpio_isr_handler_remove(GPIO_INPUT_IO_0);
//hook isr handler for specific gpio pin again
gpio_isr_handler_add(GPIO_INPUT_IO_0, gpio_isr_handler, (void*) GPIO_INPUT_IO_0);


系统
FreeRTOS
static QueueHandle_t gpio_evt_queue = NULL;
static void gpio_task_example(void* arg)
{
uint32_t io_num;
while(1)
{
if (xQueueReceive(gpio_evt_queue, &io_num, portMAX_DELAY)) {
printf("GPIO[%"PRIu32"] intr, val: %d\n", io_num, gpio_get_level(io_num));
}
}
}
//create a queue to handle gpio event from isr
gpio_evt_queue = xQueueCreate(10, sizeof(uint32_t));
//start gpio task
xTaskCreate(gpio_task_example, "gpio_task_example", 2048, NULL, 10, NULL);

任务创建
xTaskCreate()

队列创建
xQueueCreate()
创建队列

xQueueReceive()
从队列中接收数据

ticktype 可以分为portMAX_DELAY(一直等待)、0(不等待)、pdMS_TO_TICKS(100)(最长等待时间)
xQueueSend
发送数据到队列
事件组
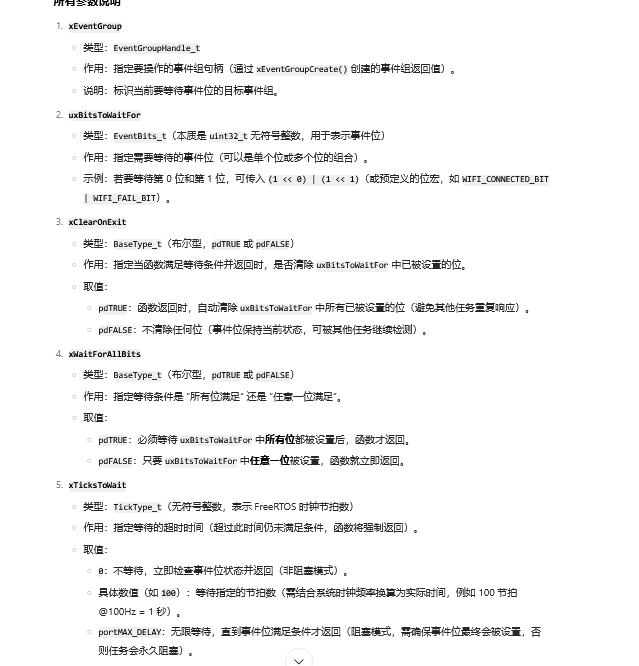
xEventGroupWaitBits()

static EventGroupHandle_t s_wifi_event_group; //创建实践组
#define WIFI_CONNECTED_BIT BIT0 // STA 连接成功标志
#define WIFI_FAIL_BIT BIT1 // STA 连接失败标志
xEventGroupSetBits(s_wifi_event_group, WIFI_FAIL_BIT); //置位事件组标志位
s_wifi_event_group = xEventGroupCreate();//创建事件组
EventBits_t bits = xEventGroupWaitBits(s_wifi_event_group, //事件组
WIFI_CONNECTED_BIT | WIFI_FAIL_BIT, //标志位
pdFALSE, //不清除标志位
pdFALSE, //不需要所有位都满足,任意一个即可
portMAX_DELAY); // 无限等待
if (bits & WIFI_CONNECTED_BIT){
ESP_LOGI(TAG, "STA 连接成功! AP 热点已开启: SSID=%s", AP_SSID);
}
else{
ESP_LOGE(TAG, "STA 连接失败,但 AP 热点仍可用");
}
WIFI
nvs_flash_init() 开启nvs(wifi配置需要这个函数)
esp_netif_init() 初始化接口
esp_event_loop_create_default() 创建默认事件循环
esp_netif_create_default_wifi_sta() STA 接口
esp_netif_create_default_wifi_ap() AP接口
wifi_init_config_t cfg = WIFI_INIT_CONFIG_DEFAULT() 初始化配置文件
esp_wifi_init(&cfg),为 WiFi 驱动初始化 WiFi 分配资源,如 WiFi 控制结构、RX/TX 缓冲区、WiFi NVS 结构等,这个 WiFi 也启动 WiFi 任务。必须先调用此API,然后才能调用所有其他WiFi API
esp_event_handler_instance_register() 回调函数
esp_wifi_set_mode() 设置模式
esp_wifi_set_config() 设置配置
esp_wifi_start() 开启wifi
esp_wifi_connect() 连接sta
WIFI_EVENT(WiFi 模块事件)
所属模块:WiFi 驱动(esp_wifi 组件)。
作用:标识与 WiFi 状态相关的事件(如连接、断开、启动、停止等)。
典型事件 ID:
WIFI_EVENT_STA_START:STA 模式(客户端)启动成功;
WIFI_EVENT_STA_STOP:STA 模式停止;
WIFI_EVENT_STA_CONNECTED:STA 成功连接到 AP(路由器);
WIFI_EVENT_STA_DISCONNECTED:STA 与 AP 断开连接;
WIFI_EVENT_AP_START:AP 模式(热点)启动成功;
WIFI_EVENT_AP_STOP:AP 模式停止;
WIFI_EVENT_AP_STACONNECTED:有设备连接到 ESP32 的 AP;
WIFI_EVENT_AP_STADISCONNECTED:设备从 ESP32 的 AP 断开。
ESP_EVENT_ANY_ID 全部ID事件
2. IP_EVENT(IP 协议栈事件)
所属模块:TCP/IP 协议栈(lwip 组件)。
作用:标识与 IP 地址分配、释放相关的事件。
典型事件 ID:
IP_EVENT_STA_GOT_IP:STA 模式下从路由器获取到 IP 地址;
IP_EVENT_STA_LOST_IP:STA 模式下丢失 IP 地址;
IP_EVENT_AP_STAIPASSIGNED:ESP32 的 AP 模式为连接的设备分配了 IP 地址;
IP_EVENT_GOT_IP6:获取到 IPv6 地址。
3. BT_EVENT(经典蓝牙事件)
所属模块:经典蓝牙(BR/EDR)驱动(bt 组件)。
作用:标识与经典蓝牙相关的事件(如启动、连接、数据传输等)。
典型事件 ID:
BT_EVENT_ENABLED:经典蓝牙启动成功;
BT_EVENT_DISABLED:经典蓝牙关闭;
BT_EVENT_SPP_CONNECTED:SPP(串口协议)连接建立;
BT_EVENT_SPP_DISCONNECTED:SPP 连接断开。
4. BLE_EVENT(低功耗蓝牙 BLE 事件)
所属模块:BLE 驱动(bt 组件)。
作用:标识与 BLE 相关的事件(如广播、连接、GATT 交互等)。
典型事件 ID:
BLE_EVENT_ENABLED:BLE 启动成功;
BLE_EVENT_DISABLED:BLE 关闭;
BLE_EVENT_CONNECTED:BLE 连接建立;
BLE_EVENT_DISCONNECTED:BLE 连接断开;
BLE_EVENT_GATT_WRITE:GATT 服务收到写入请求。
5. ETH_EVENT(以太网事件)
所属模块:以太网驱动(ethernet 组件)。
作用:标识与以太网相关的事件(如连接、断开、获取 IP 等)。
典型事件 ID:
ETH_EVENT_CONNECTED:以太网物理连接建立;
ETH_EVENT_DISCONNECTED:以太网物理连接断开;
ETH_EVENT_GOT_IP:以太网接口获取到 IP 地址。
6. HTTP_CLIENT_EVENTS(HTTP 客户端事件)
所属模块:HTTP 客户端(esp_http_client 组件)。
作用:标识 HTTP 客户端请求过程中的事件(如连接、数据接收、请求完成等)。
典型事件 ID:
HTTP_EVENT_ON_CONNECTED:与服务器建立连接;
HTTP_EVENT_ON_DATA:收到服务器返回的数据;
HTTP_EVENT_ON_FINISH:HTTP 请求完成;
HTTP_EVENT_ON_DISCONNECTED:与服务器断开连接。
7. HTTP_SERVER_EVENTS(HTTP 服务器事件)
所属模块:HTTP 服务器(esp_http_server 组件)。
作用:标识 HTTP 服务器运行中的事件(如客户端连接、请求处理等)。
典型事件 ID:
HTTP_SERVER_EVENT_START:服务器启动成功;
HTTP_SERVER_EVENT_STOP:服务器停止;
HTTP_SERVER_EVENT_CONNECTED:客户端连接到服务器。
8. 其他组件事件
根据使用的组件不同,还可能有其他事件基础,例如:
NVS_EVENTS:NVS 存储相关事件(如擦除、错误等);
SPIFFS_EVENTS:SPIFFS 文件系统事件;
MQTT_EVENTS:MQTT 客户端事件(如连接、断开、消息接收等)
#include "include/wifis.h"
#include "include/Html_index.h"
#include "MyMqtt.h"
#include <stdio.h>
#include "esp_wifi.h"
#include "esp_event.h"
#include "esp_event_base.h"
#include "esp_mac.h"
#include "esp_log.h"
#include "esp_netif.h"
#include "esp_netif_sntp.h"
#include "esp_http_server.h"
#include "cJSON.h"
#include "string.h"
#include "nvs.h"
#include "nvs_flash.h"
#include "freertos/FreeRTOS.h"
#include "freertos/task.h"
#include "freertos/event_groups.h"
#include "driver/rmt_encoder.h"
// #include "UI_custom/gui_guider.h"
#define MAX_RETRY 5 // STA 连接最大重试次数
static const char *TAG = "AP+STA Demo";
static EventGroupHandle_t s_wifi_event_group;
#define WIFI_CONNECTED_BIT BIT0 // STA 连接成功标志
#define WIFI_FAIL_BIT BIT1 // STA 连接失败标志
#define WIFI_AP_BIT BIT2 // STA 连接失败标志
static int s_retry_count = 0;
int g_ap_connected_num = 0; // 连接到 AP 的设备数量
static const char* OK_text = "light";
static uint8_t state_JDQ = 0;
/*------------------ 用户变量全局变量定义 ------------------*/
unsigned char* STA_SSID;
unsigned char* STA_PASSWORD;
unsigned char* AP_SSID;
unsigned char* AP_PASSWORD;
unsigned char STA_IP[4]={0};
Wifi_States Wifi_State;
/*------------------ 事件处理函数 ------------------*/
static void wifi_event_handler(void* arg, esp_event_base_t event_base,
int32_t event_id, void* event_data) {
// STA 事件处理
if (event_base == WIFI_EVENT) {
switch (event_id) {
case WIFI_EVENT_STA_START:
espnow_init();
esp_wifi_connect(); // STA 启动后自动连接
break;
case WIFI_EVENT_STA_DISCONNECTED:
if (s_retry_count < MAX_RETRY) {
esp_wifi_connect();
s_retry_count++;
ESP_LOGI(TAG, "STA 断开,正在重连... (%d/%d)", s_retry_count, MAX_RETRY);
} else {
xEventGroupSetBits(s_wifi_event_group, WIFI_FAIL_BIT);
}
break;
case WIFI_EVENT_AP_STACONNECTED: // AP 有设备连接
g_ap_connected_num++;
wifi_event_ap_staconnected_t* event = (wifi_event_ap_staconnected_t*) event_data;
ESP_LOGI(TAG,"station" MACSTR "leave",MAC2STR(event->mac));
xEventGroupSetBits(s_wifi_event_group, WIFI_AP_BIT);
break;
case WIFI_EVENT_AP_STADISCONNECTED:
if (g_ap_connected_num > 0) {
g_ap_connected_num--;
}
ESP_LOGI(TAG, "设备断开AP,当前总数:%d", g_ap_connected_num);
// 断开后的业务逻辑(如清理该设备的缓存)
break;
}
}
// IP 事件处理
else if (event_base == IP_EVENT && event_id == IP_EVENT_STA_GOT_IP) {
ip_event_got_ip_t* ip_event = (ip_event_got_ip_t*) event_data;
STA_IP[0] = esp_ip4_addr1_16(&ip_event->ip_info.ip);
STA_IP[1] = esp_ip4_addr2_16(&ip_event->ip_info.ip);
STA_IP[2] = esp_ip4_addr3_16(&ip_event->ip_info.ip);
STA_IP[3] = esp_ip4_addr4_16(&ip_event->ip_info.ip);
ESP_LOGI(TAG, "STA 获取 IP: " IPSTR, IP2STR(&ip_event->ip_info.ip));
s_retry_count = 0;
xEventGroupSetBits(s_wifi_event_group, WIFI_CONNECTED_BIT);
}
}
static void Wificonfig_AP(void)
{
ESP_ERROR_CHECK(esp_wifi_stop());
Wifi_State = WIFI_STATE_NULL;
// 5. 配置 AP 参数
wifi_config_t ap_config = {
.ap = {
.ssid = {0},
.password ={0},
.max_connection = 20, // 最大连接数
.channel = 6,
.authmode = WIFI_AUTH_WPA2_PSK
}
};
strlcpy((char*)ap_config.ap.ssid, (const char*)AP_SSID, sizeof(ap_config.ap.ssid));
strlcpy((char*)ap_config.ap.password, (const char*)AP_PASSWORD, sizeof(ap_config.ap.password));
ESP_ERROR_CHECK(esp_wifi_set_config(WIFI_IF_AP, &ap_config));
}
static void Wificonifg_STA(void)
{
ESP_ERROR_CHECK(esp_wifi_stop());
Wifi_State = WIFI_STATE_NULL;
// 6. 配置 STA 参数
wifi_config_t sta_config = {
.sta = {
.ssid = {0},
.password = {0}
}
};
strlcpy((char*)sta_config.sta.ssid, (const char*)STA_SSID, sizeof(sta_config.sta.ssid));
strlcpy((char*)sta_config.sta.password, (const char*)STA_PASSWORD, sizeof(sta_config.sta.password));
ESP_ERROR_CHECK(esp_wifi_set_config(WIFI_IF_STA, &sta_config));
}
/*------------------ WiFi 初始化函数 ------------------*/
void wifi_init_apsta(void) {
// 1. 初始化基础组件
// ESP_ERROR_CHECK(nvs_flash_init());
ESP_ERROR_CHECK(esp_netif_init());
ESP_ERROR_CHECK(esp_event_loop_create_default());
// 2. 创建默认网络接口
esp_netif_create_default_wifi_sta(); // STA 接口
// AP 接口
esp_netif_create_default_wifi_ap();
// 3. 初始化 WiFi 驱动
wifi_init_config_t cfg = WIFI_INIT_CONFIG_DEFAULT();
ESP_ERROR_CHECK(esp_wifi_init(&cfg));
// 4. 注册事件回调
esp_event_handler_instance_register(WIFI_EVENT, ESP_EVENT_ANY_ID, wifi_event_handler, NULL, NULL);
esp_event_handler_instance_register(IP_EVENT, IP_EVENT_STA_GOT_IP, wifi_event_handler, NULL, NULL);
// 7. 设置双模式并启动
ESP_ERROR_CHECK(esp_wifi_set_mode(WIFI_MODE_APSTA));
Wificonfig_AP();
Wificonifg_STA();
ESP_ERROR_CHECK(esp_wifi_start());
}
WebSocket
创建http服务实例
static httpd_handle_t start_webserver(void) {
// 配置HTTP服务器
httpd_config_t config = HTTPD_DEFAULT_CONFIG();
httpd_handle_t server = NULL;
// 启动HTTP服务器
if (httpd_start(&server, &config) == ESP_OK) {
// 注册根路径(/)的处理函数
httpd_uri_t index_uri = {
.uri = "/",
.method = HTTP_GET,
.handler = index_handler,
.user_ctx = NULL
};
httpd_register_uri_handler(server, &index_uri);
// 注册状态更新路径(/set)的处理函数
httpd_uri_t set_uri = {
.uri = "/set",
.method = HTTP_GET,
.handler = set_handler,
.user_ctx = NULL
};
httpd_register_uri_handler(server, &set_uri);
}
return server;
}
接收到请求后
static esp_err_t index_handler(httpd_req_t *req) {
// 发送HTML内容给客户端
httpd_resp_send(req, index_html, HTTPD_RESP_USE_STRLEN);
return ESP_OK;
}
// 2. 处理状态更新请求(/set?state=xxx)
static esp_err_t set_handler(httpd_req_t *req) {
char buf[1024] = {0};
// 将数据存入buf
ssize_t recv_size = httpd_req_recv(req, buf, sizeof(buf)-1);
ESP_LOGI(TAG, "接收到的数据: %s", buf);
//解析对象
cJSON *root = cJSON_Parse(buf);
//获取节点数据
cJSON *cod = cJSON_GetObjectItem(root, "cod");
cJSON *text = cJSON_GetObjectItem(root, "text");
//打印节点数据
ESP_LOGI(TAG, "cod: %s, text: %s", cod->valuestring, text->valuestring);
// 1. 设置响应类型为 JSON(必须,否则客户端可能无法正确解析)
httpd_resp_set_type(req, "application/json");
// 2. 构造 JSON 格式的字符串(示例:包含状态和消息字段)
const char* json_resp = "{\"status\": \"OK\", \"message\": \"操作成功\", \"code\": 200}";
// 3. 发送 JSON 响应(使用 HTTPD_RESP_USE_STRLEN 自动计算长度)
httpd_resp_send(req, json_resp, HTTPD_RESP_USE_STRLEN);
return ESP_OK;
}
I2C

i2c_master_bus_config_t

i2c_device_config_t

例程
static void i2c_master_init(i2c_master_bus_handle_t *bus_handle, i2c_master_dev_handle_t *dev_handle)
{
i2c_master_bus_config_t bus_config = {
.i2c_port = I2C_MASTER_NUM,
.sda_io_num = I2C_MASTER_SDA_IO,
.scl_io_num = I2C_MASTER_SCL_IO,
.clk_source = I2C_CLK_SRC_DEFAULT,
.glitch_ignore_cnt = 7,
.flags.enable_internal_pullup = true,
};
ESP_ERROR_CHECK(i2c_new_master_bus(&bus_config, bus_handle));
i2c_device_config_t dev_config = {
.dev_addr_length = I2C_ADDR_BIT_LEN_7,
.device_address = CST816T_ADDR,
.scl_speed_hz = I2C_MASTER_FREQ_HZ,
};
ESP_ERROR_CHECK(i2c_master_bus_add_device(*bus_handle, &dev_config, dev_handle));
}
主机写入

static esp_err_t CST816T_register_write_byte(i2c_master_dev_handle_t dev_handle, uint8_t reg_addr, uint8_t data)
{
uint8_t write_buf[2] = {reg_addr, data};
return i2c_master_transmit(dev_handle, write_buf, sizeof(write_buf), I2C_MASTER_TIMEOUT_MS / portTICK_PERIOD_MS);
}
主机读取

static esp_err_t CST816T_register_read(i2c_master_dev_handle_t dev_handle, uint8_t reg_addr, uint8_t *data, size_t len)
{
return i2c_master_transmit_receive(dev_handle, ®_addr, 1, data, len, I2C_MASTER_TIMEOUT_MS / portTICK_PERIOD_MS);
}
I2S
LVGL
idf.py add-dependency "lvgl/lvgl^8.3.0"
先设置屏幕缓冲区
// 屏幕分辨率(根据你的 ST7789V 屏幕修改,如 240x240 或 240x320)
#define LCD_HOR_RES 240
#define LCD_VER_RES 320
TaskHandle_t led_task_Handler = NULL;
static lv_disp_draw_buf_t draw_buf;
static lv_color_t buf[LCD_HOR_RES * LCD_VER_RES / 4]; // 240*240/4 = 14400 像素 → 28800 字节
设置LVGL时钟用来检测触摸和动画
static esp_timer_handle_t lvgl_tick_timer = NULL;
// 定时回调函数,每 1ms 触发
static void lv_tick_task(void *arg) {
lv_tick_inc(1);
}
// 初始化 LVGL Tick 定时器
void lvgl_tick_timer_init(void) {
const esp_timer_create_args_t timer_args = {
.callback = &lv_tick_task,
.arg = NULL,
.dispatch_method = ESP_TIMER_TASK,
.name = "lv_tick_timer"
};
esp_timer_create(&timer_args, &lvgl_tick_timer);
esp_timer_start_periodic(lvgl_tick_timer, 1000); // 1ms 触发
}
设置屏幕初始化和屏幕回调函数
/**
* @brief LVGL 刷新回调:将指定区域的像素数据发送到 ST7789V
* @param disp: LVGL 显示驱动句柄
* @param area: 需要刷新的区域(x1, y1 到 x2, y2)
* @param color_p: 该区域的像素数据(RGB565 格式)
*/
static void my_disp_flush(lv_disp_drv_t *disp, const lv_area_t *area, lv_color_t *color_p) {
uint16_t width = area->x2 - area->x1 ;
uint16_t height = area->y2 - area->y1 ;
Lp_x = area->x1;
Lp_y = area->y1;
Lv_x = area->x2;
Lv_y = area->y2;
L_h = height;
L_w = width;
LCD_SetWindows(area->x1, area->y1, area->x2, area->y2);
LCD_ShowPicture_16b_s(area->x1, area->y1 ,width+1, height+1,(uint16_t *)&color_p->full);
lv_disp_flush_ready(disp);
}
/**
* @brief 初始化 LVGL 及显示驱动
*/
static void lvgl_init(void) {
// 1. 初始化 LVGL 核心库
lv_init();
// 2. 初始化显示缓冲区
lv_disp_draw_buf_init(&draw_buf, buf, NULL, LCD_HOR_RES * LCD_VER_RES / 4);
// 3. 配置显示驱动参数
static lv_disp_drv_t disp_drv;
lv_disp_drv_init(&disp_drv); // 初始化驱动结构体
// 设置屏幕分辨率
disp_drv.hor_res = LCD_HOR_RES;
disp_drv.ver_res = LCD_VER_RES;
// 绑定缓冲区和刷新回调
disp_drv.draw_buf = &draw_buf;
disp_drv.flush_cb = my_disp_flush; // 关键:绑定我们实现的刷新函数
lv_disp_drv_register(&disp_drv); // 关键:保存显示设备句柄
}
设置触摸屏初始化和回调函数
static int32_t last_x = 0; // 记录上次坐标(松开时沿用)
static int32_t last_y = 0;
/**
* @brief LVGL 刷新回调:将指定触摸点的数据传递给 LVGL
* @param disp: LVGL 显示驱动句柄
* @param area: 需要刷新的区域(x1, y1 到 x2, y2)
* @param color_p: 该区域的像素数据(RGB565 格式)
*/
static void touchpad_read(lv_indev_drv_t * indev_drv, lv_indev_data_t * data) {
int32_t raw_x, raw_y;
int32_t lcd_x, lcd_y;
// 读取原始触摸数据
if (!IsTouchPressed()) {
// 转换为LCD坐标(校准)
data->state = LV_INDEV_STATE_PRESSED; // 按下状态
} else {
data->state = LV_INDEV_STATE_RELEASED; // 松开状态
}
// 填充坐标(松开时使用上次坐标)
data->point.x = touch.X;
data->point.y = touch.Y;
// printf("1\r\n");
last_x = touch.X;
last_y = touch.Y;
}
/**
* @brief 初始化 LVGL触摸驱动
*/
void lv_touch_init(void) {
static lv_indev_drv_t indev_drv; // 输入设备驱动结构体
// 初始化驱动
lv_indev_drv_init(&indev_drv);
indev_drv.type = LV_INDEV_TYPE_POINTER; // 类型:指针设备(触摸屏)
indev_drv.read_cb = touchpad_read; // 绑定读取回调
// 注册设备(返回设备句柄,可用于后续配置)
touch_indev = lv_indev_drv_register(&indev_drv);
}
lvgl页面设置
使用NXP的GUI-Guider-1.10.0-GA软件绘制页面



lvgl增加帧率

LV_USE_PERF_MONITOR 设置为1开启帧率显示
lv_obj_set_style_text_font(label, &lv_font_montserrat_8, 0); // 使用 8px 字体字体设置可放主函数
LV_DISP_DEF_REFR_PERIOD 设置帧率
lvgl设置屏幕双缓存

MQTT

void mqtt_app_start(void)
{
esp_mqtt_client_config_t mqtt_cfg = {
.broker.address.uri = CONFIG_BROKER_URL,
};
client = esp_mqtt_client_init(&mqtt_cfg);
esp_mqtt_client_register_event(client, ESP_EVENT_ANY_ID, mqtt_event_handler, NULL);
esp_mqtt_client_start(client);
}
esp_mqtt_client_publish
esp_mqtt_client_subscribe
event_id
esp_mqtt_event_handle_t
esp_mqtt_client_handle_t
ESP_NOW

// 2. 初始化ESP-NOW
ESP_ERROR_CHECK(esp_now_init());
// 3. 注册发送/接收回调
ESP_ERROR_CHECK(esp_now_register_send_cb(espnow_send_cb));
ESP_ERROR_CHECK(esp_now_register_recv_cb(espnow_recv_cb));
// 4. 设置主密钥(所有设备必须一致)
// ESP_ERROR_CHECK(esp_now_set_pmk((uint8_t *)ESPNOW_PMK));
// 5. 添加广播对等体(用于发送发现包)
uint8_t broadcast_mac[ESP_NOW_ETH_ALEN] = {0xFF, 0xFF, 0xFF, 0xFF, 0xFF, 0xFF};
add_peer_if_not_exists(broadcast_mac);
ESP_LOGI(TAG, "ESP-NOW初始化完成(主设备模式)");
xTaskCreate(master_task, "master_task", 4096, NULL, 5, NULL);
ESP_LOGI(TAG, "主设备启动完成,等待从设备注册...");
接收回调
* @brief ESP-NOW接收回调(处理从设备的注册包、心跳响应)
* @param recv_info 接收信息(源MAC、目标MAC)
* @param data 接收的数据
* @param len 数据长度
*/
static void espnow_recv_cb(const esp_now_recv_info_t *recv_info, const uint8_t *data, int len) {
if (recv_info == NULL || data == NULL || len < sizeof(espnow_packet_t)) {
ESP_LOGE(TAG, "接收回调参数无效(长度:%d)", len);
return;
}
espnow_packet_t *pkg = (espnow_packet_t *)data;
uint16_t crc_cal = 0;
uint16_t crc_pkg = pkg->crc;
// 1. CRC校验(确保数据未损坏)
pkg->crc = 0; // 清空CRC字段后重新计算
crc_cal = espnow_crc16((uint8_t *)pkg, len);
if (crc_cal != crc_pkg) {
ESP_LOGE(TAG, "CRC校验失败");
return;
}
// 2. 根据数据包类型处理
switch (pkg->type) {
case DATA_TYPE_REGISTER: {
// 收到从设备注册包 → 添加到列表
ESP_LOGI(TAG, "收到从设备注册请求:");
print_mac(pkg->src_mac);
slave_list_add(pkg->src_mac);
break;
}
case DATA_TYPE_HEARTBEAT: {
// 收到从设备心跳响应 → 更新最后响应时间
int idx = slave_list_find(pkg->src_mac)+1;
if (idx) {
s_slave_list[idx-1].last_heartbeat = esp_timer_get_time() / 1000;
printf("收到心跳响应:");
print_mac(pkg->src_mac);
}
break;
}
default:
ESP_LOGW(TAG, "收到未知类型数据包:%d", pkg->type);
break;
}
}
若要广播则需要将MAC地址设置为{0xFF, 0xFF, 0xFF, 0xFF, 0xFF, 0xFF}

核心结构
